Skip to main content
JAKESS
Soalan Lazim
Hubungi Kami
Aduan dan Maklum Balas
Peta Laman

Info Jabatan

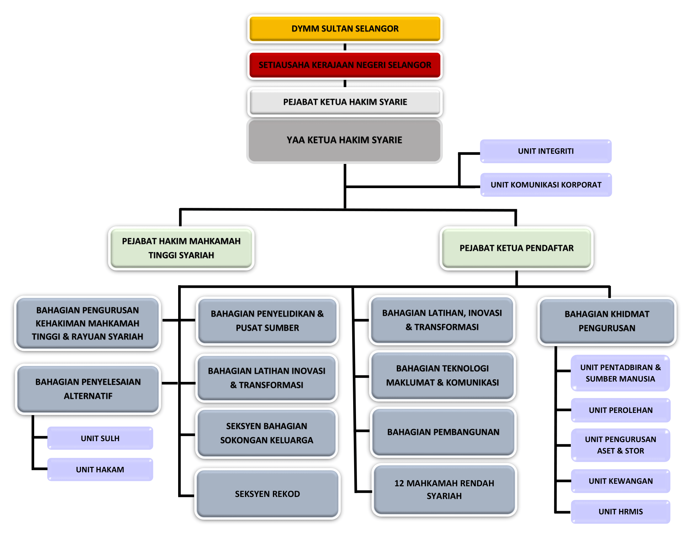
Carta Organisasi